RevitCity.com Logo

Home  |  Forums  |  Downloads  |  Gallery  |  News & Articles  |  Resources  |  Jobs  |  FAQ  |  SearchSearch  |  Join  |  LoginLogin

Welcome !

58 Users Online (56 Members): Show Users Online - Most ever was 626 - Mon, Jan 12, 2015 at 2:00:17 PM

 

Sponsored Ads

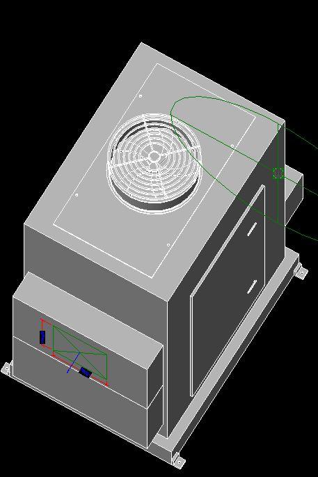
Humidifier

Login or Join to download.

577 Downloads

No Rating

Humidifier

Humidifier

CSI Division: 23 70 00 Central HVAC Equipment
RevitCity Division: Mechanical > Equipment

Uploaded By: jagan0408
Uploaded On: Thu, Feb 16, 2017

Login or Join to download.

Add a Comment

Site Stats

Members:

2161655

Objects:

23325

Forum Posts:

152479

Job Listings:

3

Sponsored Ads

Home | Forums | Downloads | Gallery | News & Articles | Resources | Jobs | Search | Advertise | About RevitCity.com | Link To Us | Site Map | Member List | Firm List | Contact Us

Copyright 2003-2010 Pierced Media LC, a design company. All Rights Reserved.

Page generation time: 4.7033

Login

User Name:

Password:

Remember Me  

Forgot Password?