|
|
|
Home | Forums |
Downloads | Gallery |
News & Articles | Resources |
Jobs | FAQ |
| Join |
Welcome !
|
21 Users Online (19 Members):
Show Users Online
- Most ever was 626 - Mon, Jan 12, 2015 at 2:00:17 PM |
Forums
|
Forums >> Revit Building >> Technical Support >> Section through floor graphic shows dashed lines
|
|
|
active
Joined: Thu, Aug 13, 2015
0 Posts No Rating |
Hi there
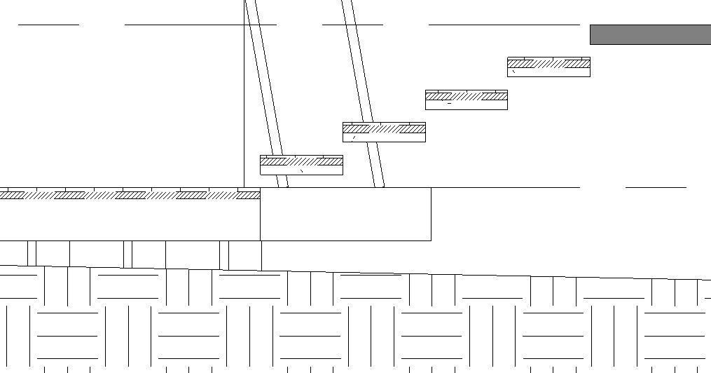
I have a floor family which is showing a dashed line between the 1st and third layer - any idea why and how I can make just a straight line? See PDF for reference. Thanks!
|
This user is offline |
|
 | |
|
|
active
Joined: Thu, Feb 18, 2016
0 Posts
 |
just a few questions , is that in that view only or in each section you take ? , check in visibility graphics and object styles the floor category and expand it and check if the interior lines are overriden ..... after if its something else maybe someone else can help but as a temporary solution you can use the linework tool ( which is view specific ) and change the dashed line to whatever you want .
Hope this helps.
|
This user is offline |
|
 |
|
active

Joined: Fri, Sep 3, 2010
0 Posts
 |
"
check in visibility graphics and object styles the floor category and expand it and check if the interior lines are overriden .....
"
Yep, common edge override. In VG or in the object style window, expand floor category and make sure common edges subcategory is set to solid line.
|
This user is offline |
|
 |
|
active
Joined: Thu, Aug 13, 2015
0 Posts No Rating |
Thanks everyone - it was my object style setting. "common edges" had been set to dashed.
|
This user is offline |
|
 |
 |
Similar Threads |
|
Underlay as dashed lines 2012 |
Revit Building >> Technical Support
|
Sun, Nov 24, 2013 at 9:26:02 PM
|
4
|
|
Hidden line of metal deck floor in section. |
Revit Structure >> Technical Support
|
Mon, Feb 4, 2019 at 11:53:33 AM
|
1
|
|
Floor slabs showing dashed instead of Solid |
Revit Building >> Technical Support
|
Wed, Jun 5, 2013 at 5:53:00 PM
|
12
|
|
Disappearing dashed lines? |
Revit Building >> Technical Support
|
Tue, Feb 21, 2017 at 2:16:48 PM
|
2
|
|
Glass railing, transparency in section, dashed lines |
Revit Building >> Technical Support
|
Tue, Jul 17, 2007 at 10:07:56 AM
|
1
|
 |
|
Site Stats
Members: | 2161655 | Objects: | 23325 | Forum Posts: | 152479 | Job Listings: | 3 |
|