|
|
|
Home | Forums |
Downloads | Gallery |
News & Articles | Resources |
Jobs | FAQ |
| Join |
Welcome !
|
68 Users Online (65 Members):
Show Users Online
- Most ever was 626 - Mon, Jan 12, 2015 at 2:00:17 PM |
Forums
|
Forums >> Community >> Newbies >> Newbie for Help with Building Facade
|
|
|
active
Joined: Tue, Jun 4, 2013
1 Posts No Rating |
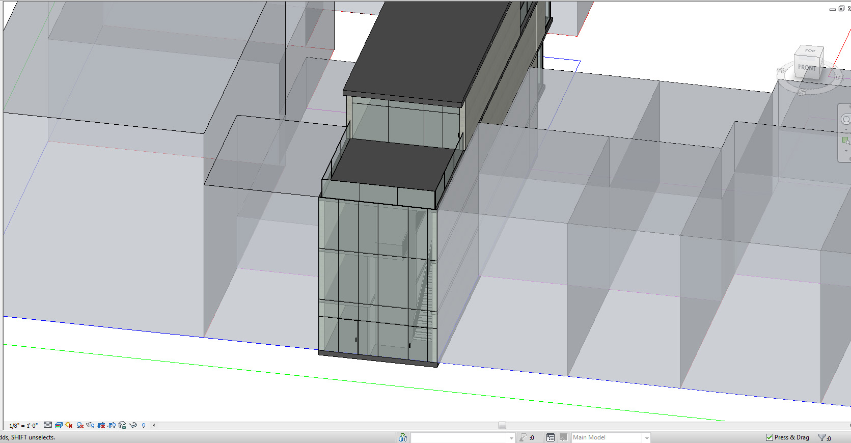
I just started using revit last week and have been working on putting some of my old studio projects into revit to learn my way around. With this particular project I was able to do most of the stuctural and interior details, but am not quite sure how to tackle the exterior "fins" for my facade. I have them in sketchup and the plans and elevations in autocad, but don't know how to approach them in Revit. Any help would be great.
I would like them to either be glass or metal.
Two of the images are from my sketchup model and the third is my current revit model
Edited on: Tue, Jun 4, 2013 at 3:01:02 PM
|
This user is offline |
|
 | |
|
|
site moderator|||
Joined: Tue, May 16, 2006
13079 Posts
 |
These could be a face based or work plane based family set to flex to create your shapes.
I suggest you download and read the "Families Guide" from the autodesk site. Don't worry about the print date of 2009 - all of the information is still valid.
|
This user is offline |
|
 |
 |
Similar Threads |
|
Existing Facade Creation |
Revit Structure >> Technical Support
|
Mon, Mar 25, 2013 at 7:49:07 AM
|
1
|
|
Newbie question - what else (Toyo Ito) |
Community >> Newbies
|
Sat, Jan 16, 2010 at 5:55:18 AM
|
4
|
|
False timbers on facade |
Community >> Newbies
|
Wed, Mar 25, 2009 at 2:20:26 PM
|
2
|
|
Best method to draw architectural facade - pdf attached |
Revit Building >> Technical Support
|
Wed, Jul 24, 2019 at 10:00:54 AM
|
1
|
|
How to have glass facade with black framing after it is rendered? |
Revit Building >> Technical Support
|
Wed, Jan 12, 2011 at 7:00:07 AM
|
1
|
 |
|
Site Stats
Members: | 2161655 | Objects: | 23325 | Forum Posts: | 152479 | Job Listings: | 3 |
|