|
|
|
Home | Forums |
Downloads | Gallery |
News & Articles | Resources |
Jobs | FAQ |
| Join |
Welcome !
|
27 Users Online (25 Members):
Show Users Online
- Most ever was 626 - Mon, Jan 12, 2015 at 2:00:17 PM |
Forums
|
Forums >> Revit Building >> Technical Support >> Keynotes Filter By Sheet Not Working
|
|
|
active
Joined: Tue, Mar 4, 2008
38 Posts No Rating |
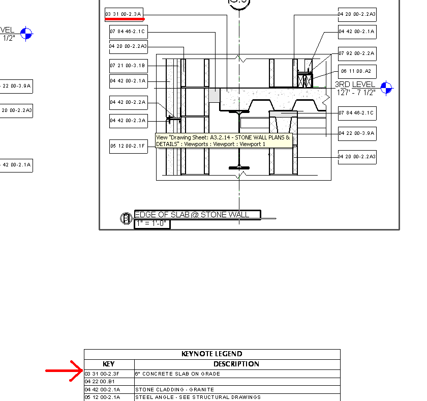
We are having a problem with Keynotes filtering by sheet. When we pull the keynote schedule onto a sheet and select "Filter By Sheet", some of the keynotes are missing. I haven't been able to find a pattern in why they aren't filtering properly, and when I uncheck it, all of the keynotes appear. What settings should I check to resolve this? I've attached a screenshot to illustrate the issue.
Thanks, Jim
|
This user is offline |
|
 | |
|
|
active
Joined: Tue, Mar 4, 2008
38 Posts No Rating |
Sorry. I've attached it now. Thanks!
|
This user is offline |
|
 |
|
site moderator|||
Joined: Tue, May 16, 2006
13079 Posts
 |
In your keynote schedule did you also check the box in the filter tab to filter by sheet? If not, the schedule will show the keynote index used on oter sheets but not the value.
|
This user is offline |
|
 |
|
active
Joined: Tue, Mar 4, 2008
38 Posts No Rating |
yes, the button is checked.
|
This user is offline |
|
 |
|
site moderator|||
Joined: Tue, May 16, 2006
13079 Posts
 |
Sorry ... looks like you are not telling us everything. I have not had the keynote feature fail.
|
This user is offline |
|
 |
|
active
Joined: Tue, Mar 4, 2008
38 Posts No Rating |
The problem was that the Keynotes were a hair outside the Annotation Crop line. Thanks for looking into this!
|
This user is offline |
|
 |
|
active
Joined: Thu, Mar 2, 2006
4 Posts No Rating |
Thank you for posting your solution. curse annotation crop.
|
This user is offline |
|
 |
 |
Similar Threads |
|
Keynotes "Filter by Sheet" not working |
Revit Building >> Technical Support
|
Tue, Mar 6, 2018 at 2:26:09 PM
|
0
|
|
Keynotes filter by sheet and default graphics |
Revit Structure >> Technical Support
|
Mon, Jan 8, 2018 at 3:40:58 PM
|
4
|
|
Revit 2015 - Filter Note Block Keynotes by Those Visible on a Sheet |
Revit Building >> Technical Support
|
Sun, Mar 4, 2018 at 2:08:58 PM
|
2
|
|
Note Block Filter |
Revit Building >> Technical Support
|
Fri, Sep 18, 2009 at 1:15:29 PM
|
2
|
|
Keynotes (CSI) and General Notes - combining on one sheet |
General Discussion >> Revit Project Management
|
Mon, Jan 24, 2011 at 12:29:35 PM
|
0
|
 |
|
Site Stats
Members: | 2161655 | Objects: | 23325 | Forum Posts: | 152479 | Job Listings: | 3 |
|